Restoran İşletmelerine Yönelik Yapay Zeka Tabanlı İç Dolandırıcılık Tespit Modülü - Fraud Detection
Protein Yazılım Teknolojileri San. Tic. A.Ş.
Restoran İşletmelerine Yönelik Yapay Zeka Tabanlı İç Dolandırıcılık Tespit Modülü - Fraud Detection
Proje İçeriği
Simpra, restoran ve otel işletmelerinin sipariş, ödeme, stok ve raporlama gibi tüm operasyonel süreçlerini uçtan uca yöneten, yüksek işlem hacmine sahip bir POS ve yönetim ekosistemidir. Bu yapı içerisinde günlük operasyonlar, çok sayıda çalışan tarafından ve yoğun bir işlem temposu içinde yürütülmektedir.
Bu operasyonel yoğunluk, işletmeler açısından yalnızca verimlilik değil; çalışan kaynaklı suistimaller (occupational fraud) ve olağan dışı işlem hareketlerinin tespiti açısından da önemli bir zorluk alanı oluşturmaktadır. Özellikle indirim, iptal, iade ve ikram gibi hassas işlemler, gün içerisinde farklı çalışanlar tarafından sıkça gerçekleştirildiğinden; bu işlemlerdeki anlamlı sapmaların manuel yöntemlerle veya tekil kontrollerle zamanında fark edilmesi zorlaşmaktadır.
Simpra, sahip olduğu gerçek POS işlem verileri üzerinden bu görünürlüğü artırmak amacıyla, çalışan davranışlarını sistematik ve otonom biçimde analiz eden yapay zekâ tabanlı bir yaklaşım geliştirmiştir. Bu kapsamda proje, yoğun işlem hacmine sahip restoran ve otel işletmelerinde, çalışan bazlı işlem davranışlarının normal satış akışına kıyasla anlamlı sapmalar gösterip göstermediğinin tespit edilmesine odaklanmaktadır.
Metodoloji kapsamında POS işlem verileri gün ve çalışan bazında gruplanmıştır. Her bir çalışan için, indirim, iptal, iade ve ikram gibi riskli işlem türlerinin toplam satışa oranı hesaplanarak karşılaştırılabilir metrikler oluşturulmuştur. Bu oran bazlı yaklaşım, işlem hacmindeki doğal farklılıkları dengeleyerek davranışsal sapmaların daha net biçimde ortaya çıkarılmasını sağlamıştır.
Elde edilen veri seti üzerinde yapay zekâ ve makine öğrenmesi tabanlı gözetimsiz (unsupervised) anomali tespiti modelleri uygulanmıştır. Bu modeller, önceden tanımlanmış kurallara veya etiketli sahtecilik verisine ihtiyaç duymadan; tarihsel örüntüler ve çalışanlar arası davranış benzerliklerini dikkate alarak istatistiksel uyumsuzlukları tespit etmektedir.
Çalışmanın özgün katkısı olarak, tespit edilen anomaliler yalnızca tek bir risk seviyesi altında değerlendirilmemiştir. Hesaplanan anomali skorları, kümeleme (clustering) algoritmaları ile analiz edilerek şüpheli işlemler farklı kritiklik seviyelerine ayrılmıştır. Bu yapı sayesinde denetim ekipleri, binlerce işlem arasından hangi çalışan–gün kombinasyonlarının öncelikle incelenmesi gerektiğini net ve önceliklendirilmiş şekilde görebilmektedir.
Sonuç olarak geliştirilen bu yapay zekâ tabanlı modül, restoran ve otel işletmelerinde iç dolandırıcılık riskinin tespitine yönelik olarak; gerçek POS verilerine dayalı, oran bazlı, otonom ve önceliklendirilmiş bir erken uyarı mekanizması sunmaktadır. Sistem, çalışan davranışlarını operasyonun doğal akışı içinde sürekli izleyerek, olağan dışı işlem hareketlerini istatistiksel olarak görünür kılmakta ve denetim süreçlerinin daha etkin yürütülmesine katkı sağlamaktadır.
Projenin Amacı
Restoranlar özelinde süreç iyileştirme çalışmaları yürütürken, bu doğrultuda yeni bir projeyle birlikte yeni bir hizmet geliştirdik.
Proje içindeki en büyük inovasyon nedir? (yeni bir teknoloji veya var olan teknolojinin farklı kullanımı gibi. IOT, M2M, AI vb.)
Bu projenin literatüre ve sektöre sunduğu en temel inovasyon, etiketli veriye ihtiyaç duyan geleneksel yaklaşımların aksine, gözetimsiz çalışan Topluluk Mutabakatı (Unsupervised Ensemble Consensus) mimarisi ile hibrit bir karar mekanizmasının geliştirilmiş olmasıdır. Bu yapı, geçmişe dönük etiketleme zorunluluğunu ortadan kaldırarak sistemin normal davranış profilini otonom olarak öğrenmesini sağlamaktadır. Böylece literatürde henüz tanımlanmamış yeni manipülasyon teknikleri (zero-day fraud), istatistiksel bir sapma olarak tespit edilebilmektedir.
Mühendislik açısından projenin özgünlüğü, tek bir algoritmaya dayanmak yerine; uç değerlere (largest), genel yoğunluğa (mean) ve gürültüye (median) karşı farklı hassasiyetlere sahip üç farklı k-NN varyasyonunun kesişim kümesine (intersection) dayalı bir karar yapısı kurgulanmış olmasıdır. Bu çapraz doğrulama yaklaşımı, endüstriyel uygulamalarda sık karşılaşılan yanlış pozitif (false positive) problemini minimize etmeyi hedeflemekte ve masum çalışanların haksız yere riskli olarak işaretlenmesini istatistiksel olarak engellemektedir.
Ayrıca proje kapsamında, ham işlem tutarları yerine geliştirilen oran bazlı davranış analizi ile veriler normalize edilmiştir. Bu sayede farklı satış hacimlerine sahip şube ve personeller, adil ve karşılaştırılabilir bir zeminde değerlendirilebilmektedir. Bu yaklaşım, yapay zekâyı yalnızca bir tespit aracı olmaktan çıkararak; operasyonel adalet ve sürdürülebilirlik sağlayan bir karar destek sistemine dönüştürmektedir.
Bu projenin en büyük inovasyonu, restoran sektöründe fraud tespitinin manuel yöntemlerden çıkarılarak, kurallara dayalı, izlenebilir ve raporlanabilir şekilde veri odaklı olarak yapılmasını sağlamasıdır.
Proje kurum içindeki hangi bölüme fayda sağlamıştır?(satış, pazarlama, finans, İK, IT, Üretim, Planlama, Satın alma, Lojistik Müşteri İlişkileri gibi)
Ar-Ge Merkezi özelinde çalışmalar yapılmış olduğu için Ar-Ge Merkezine katkı sağlamıştır.
Projenin hayata geçirilmesi konusunda üst yönetimin desteğini tam olarak alabildiniz mi?
Evet üst yönetim desteğini alınmıştır.
Proje sonunda ortaya çıkan sonuçları analiz edebildiniz mi? Rakamsal verilerle ifade eder misiniz?(ROI, maliyetlerde yüzdesel azalma, üretim süresinde azalma, hata payının düşmesi vs.)
Proje sonunda, modelin ürettiği çıktılar, niteliksel (qualitative) ve davranışsal açılardan analiz edilmiştir. Gözetimsiz (Unsupervised) öğrenme yaklaşımı gereği, sistemin çıktıları doğrudan suçlu etiketi atamak yerine, Normalden Sapan Davranışlar (deviations) olarak değerlendirilmiştir.
Yaptığımız analizlerde, sistemin tespit ettiği anomalilerin üç farklı karakterde kümelendiği gözlemlenmiştir:
- Operasyonel hatalar (Errors): Özellikle mevsimlik veya yeni işe başlayan personelin, POS sistemini kullanırken yaptıkları hatalı tuşlamaların (iptal/iade) istatistiksel bir sapma yarattığı ve sistem tarafından tespit edildiği görülmüştür. Bu durum hem sistemin sadece fraud tespiti hem de personel eğitim ihtiyaçlarını belirlemek için kullanılabileceğini göstermiştir.
- Bağlamsal sapmalar (Campaigns): İşletmenin özel indirim günlerinde veya kampanyalarında tüm personelin davranışının değiştiği (toplu sapma) durumlar gözlemlenmiştir. Modelimiz, bu günleri anormal olarak işaretleyerek, yönetimin bu günleri manuel olarak filtrelemesine olanak tanımıştır.
- Potansiyel suistimaller (Fraud risks): Yukarıdaki iki durum elendikten sonra geriye kalan ve ne operasyonel hatayla ne de kampanya dönemiyle açıklanamayan yüksek riskli (high confidence) sapmalar, iç denetim birimlerinin odaklanması gereken öncelikli liste olarak raporlanmıştır.
Genel olarak proje sonuçları, sistemin binlerce işlem arasından incelenmeye değer olanları filtreleyerek denetim ekiplerinin iş yükünü azalttığını ve odaklanmış bir risk haritası sunduğunu ortaya koymuştur. Proje sayesinde restoranlardaki iptal ve ikram işlemleri (adet, tutar ve gerekçe bazında) izlenebilir ve raporlanabilir hâle gelmiştir. Böylece işletme sahibi ve yöneticiler, hangi personelin hangi işlemleri ne sıklıkla gerçekleştirdiğine dair bilgilere şeffaf ve erişilebilir şekilde ulaşabilmektedir.
Özet olarak, proje sonuçları, sistemin binlerce işlem arasından incelenmeye değer olanları filtreleyerek denetim ekiplerinin iş yükünü azalttığını ve odaklanmış bir risk haritası sunduğunu ortaya koymuştur.
Projenizde şirket içinden kaç kişi aktif olarak görev almıştır? Ekip birimleri hakkında kısaca bilgi verir misiniz?
Altı kişi aktif olarak görev almıştır.
Projenizde (varsa)işbirliği kurduğunuz veya destek aldığınız bilişim şirketlerini belirtiniz.
Proje, tamamen şirketimizin Ar-Ge merkezi tarafından geliştirilen bir çalışma olduğundan, süreçte dış bir bilişim şirketiyle iş birliği gerçekleştirilmemiştir.
Proje sırasında kullandığınız ve spesifik önemi olan markaları (varsa) belirtiniz. (Yazılım veya donanım markaları)
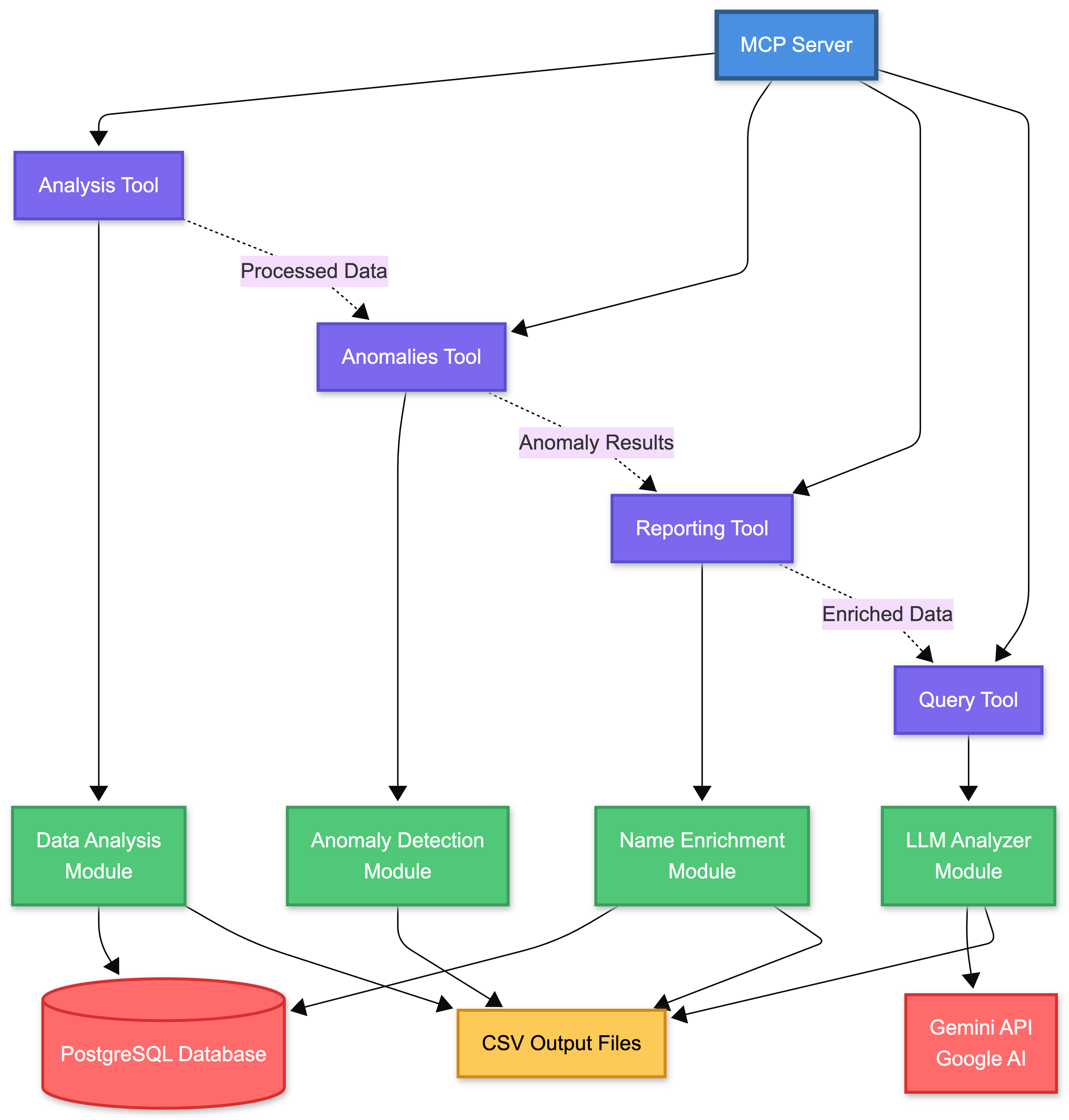
Programlama Dili: Python (v3.x) Veritabanı Yönetim Sistemi: PostgreSQL Anomali Tespiti Kütüphanesi: PyOD (Python Outlier Detection) Veri Analizi ve Veri Manipülasyonu: Pandas, NumPy Makine Öğrenmesi Altyapısı: Scikit-learn (sklearn) Veri Görselleştirme: Matplotlib, Seaborn
